关注我们
微信公众号
作为学校心理危机干预的重要渠道,高校心理咨询中心会为学生提供免费的咨询服务,这也是很多学生的第一选择。
目前,大部分高校心理咨询中心隶属学工部。如此设置使得高校心理咨询中心的老师有着双重身份,他们既不是独立的专业心理咨询师,也不是行政管理者,但又承担了两者的职能——既要“为来访者的利益和福祉服务”,又要“为了学生好”。
看似不应该矛盾的两种职能,在执行中却矛盾百出。而学生,可能因此付出难以转圜的代价。
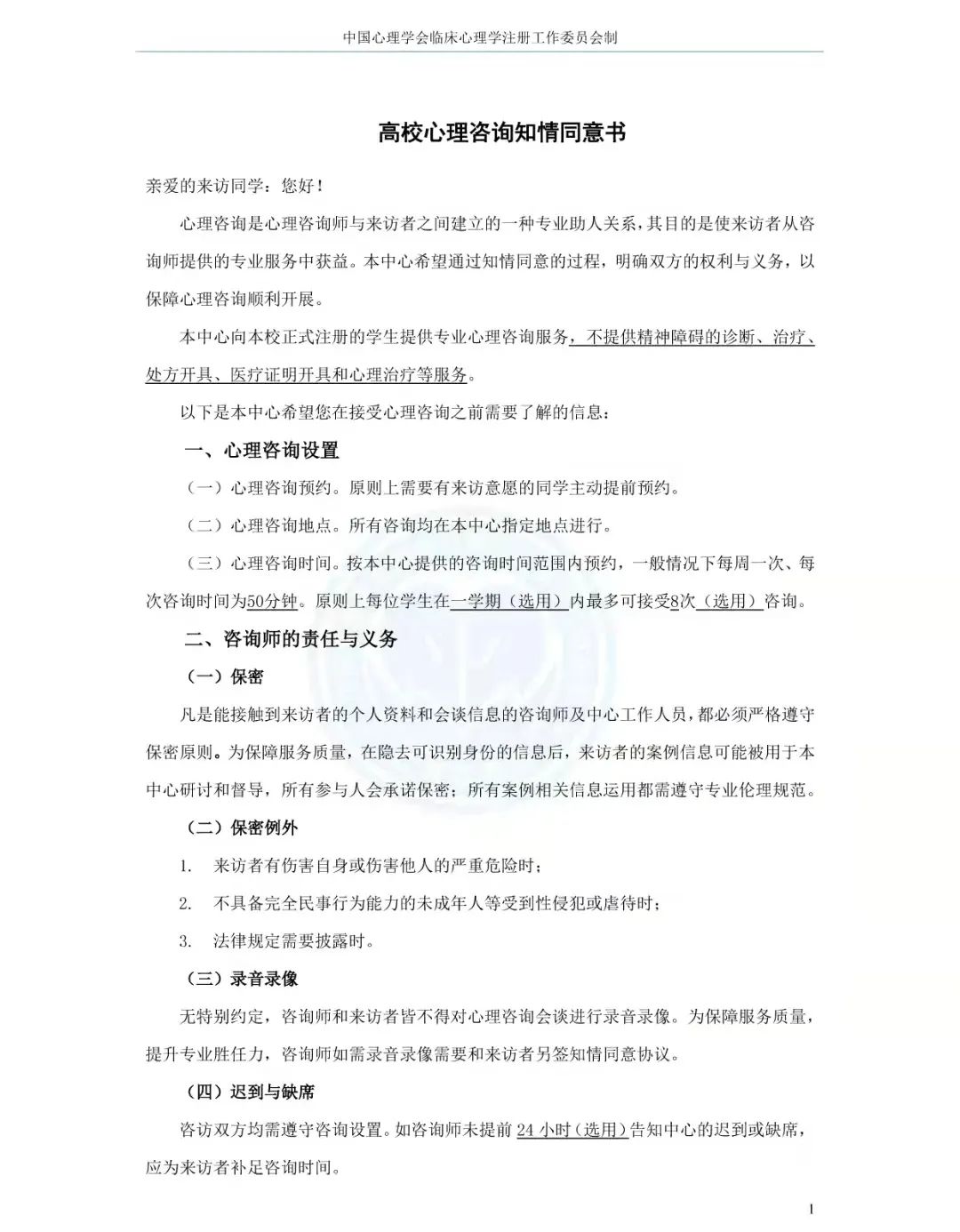
“不要死,就完事了” 珠三角的夏天,晚上九点多了还有丝丝热气。下班后,有人在路边聚会畅饮,有人在悠闲地纳凉,享受晚风的吹拂。而在办公室加班的余群思(化名)接到辅导员的电话后,直奔学生宿舍。一到宿舍,她就听见保安和宿管阿姨在劝学生不要为了一次失恋做傻事,让学生想想如果自己出事了父母怎么办。 余群思赶紧制止保安和宿管阿姨——因为恋爱挫折和家庭矛盾是引起学生自杀的常见应激事件。余群思接手谈话,从晚上七点谈到八点,拂面的晚风变成仿佛随时能把人掀倒的大风,她才总算把学生从阳台上劝了下来。 这是余群思在高校心理咨询中心当咨询师第一年发生的事情。回想起当时的场景,她用“又紧张又冷静”来形容当时的心情——紧张肯定会紧张,但又得强迫自己保持冷静。情绪是会传染的,她的紧张情绪如果传递给学生,可能会造成难以想象的后果。 除了上述犹如电视剧一般的场景,有的学生因余群思的心理咨询状态改善,有的学生毕业时写感谢信给她,谢谢她一路的陪伴。挽救生命、改变生命进程,成就感不可谓不强。可更多时候,余群思体会到的是夹缝中生存的艰难。提到日常工作,她直言不讳:“目前高校的心理健康教育,绝大部分——我不敢说百分百——只关心这个情况:不要死,就完事了。” 心理危机大致分为三级。第一级是有自杀的想法,有语言上的表达,但没有行动计划或实际行动;第二级是有行动,但还没有威胁生命的实质行为;第三级是有威胁生命的行为,如跳楼自杀、捅人伤人等。 余群思拿一位在朋友圈发表厌世想法的学生举例。做完一系列评估,用1~10分代表自杀可能性的话(分数越高可能性越大),这位学生只有3分,离真正实施自杀行为还有很远的距离,此时心理援助和干预介入对学生来说更为合适或者说足够了。但学院领导的态度基本都是“带走”——给学生放2~3个月的长假,学分差不多就给了,如果已经大四毕业证差不多也给了。 劝学生休长假的理由听上去很充分,“为了你的将来考虑” 、“调整好状态再回来” 、“不会影响学业和未来发展”……这样的学生去医院看病,由于并未达到心理疾病的诊断标准,具体的诊断经常模棱两可,“抑郁情绪”、“恶劣心境”、“应激状态”。其结果却可能是,学生离开了学校,没有得到该有的干预,没有接受最基本的心理服务。 “你也可以说这是为了学生好,”余群思说,“反正永远都是为了学生好,但做起来就是不对劲。” 放个长假,还算“幸运”的。有心理问题的学生得到的待遇还可能是直接休学一年。 放个长假,还算“幸运”的。丨Pixabay 赵云(化名)在北京某高校的心理咨询中心工作。新学期伊始,某个学院的副院长就联系她说,有位新生表现出很强的攻击性,已经叫了家长过来,让她一起去劝家长带孩子回家。赵云借机和那位学生聊了聊,发现学生的攻击性大多体现在言语上,对副院长、辅导员都出言不逊。在了解了所谓的攻击性表现和成长经历后,赵云认为这名学生没有严重的心理疾病、没有自杀和伤人的风险,而且思维清晰、有独立思考能力。学生也当场答应,愿意每周来心理中心找赵云做咨询。 赵云把自己的判断告诉副院长。然而副院长还是搬出一堆学校规定、领导命令,力劝学生回家。最终,学生休学了。 赵云忘不了的是这名学生父母的表情。突然被叫到学校、毫无防备地得知孩子“有严重心理疾病”时的表情,以及她告诉父母孩子情况还好时他们如释重负的表情。 对于一般人来说,学校和老师意味着权威。“权威”就这样将一个“有严重心理疾病需送医治疗”的沉重标签扔到了学生和父母身上。“可没有人在乎这样简单粗暴的处理对当事学生和家长意味着什么。”赵云说。 赵云还提到更加残酷的现实,敬重或畏惧学校和老师、容易被说服、不懂得如何为个人合理权益抗争的学生和家长,其家庭条件、经济能力往往不甚乐观,她在实际工作中遇到了不少这样的孩子和家庭。考上大学的孩子,可能是全家唯一的希望。而这些孩子,没有能力承担外面商业机构几百甚至上千一次的心理咨询服务。学校里的心理咨询室,可能是他们最好的、也是唯一的选择。 谁的心理健康? 李林(化名)在四川地区两所高校的心理中心做过咨询师。在他看来,休学不一定是坏事。 对部分心理疾病严重的学生来说,按照学校要求完成课业已经超出了他们的能力范围。此时与其在学校苦熬日子,不如按下暂停键。无论是去医院接受治疗,还是在家人的支持下慢慢调整好状态,休学都给他们提供了喘息的时间和一次重新开始的机会。李林认为,学校劝这些学生休学,是为了学生好,也符合他们的利益。 但另一方面,提到“本可以不休学,但被学校要求休学”的例子,李林用“太多了,根本数不过来”来形容。在他看来,高校的处理方式基本上是“有风险,就休息”。有的学生和家长会非常抵触休学,这时学校也会做出让步,要求家长在校园附近租房子陪读。 李林直白地说:“在外面租房子期间出了问题,学校至少可以说学生没在学校里出事。责任学校还是得负,但至少不是全面的责任。” 如果学生在学校里出事,从宿管楼管到保卫处,再到心理中心、辅导员,直到分管领导、校级领导,每一层都有责任。不仅如此,如果学生在高校内自杀,其所在学院当年的评优就泡汤了;学校学工部一年的工作也白做了,因为学工口的评优会一票否决;假如学校最近正好在冲“双一流”,肯定也会受到影响。李林说,劝学生休学,对学校来说是零成本,学校不需要做任何后续工作,“不需要承担任何风险,还解决了问题”。 学生被当成了“问题”,而“问题”想要重返校园,并非易事。余群思就听一位辅导员说过,要拖某位学生六年,因为最多只能休学六年。磨够六年,自动退学了事。李向(化名)在北京某高校就读时,曾因心理问题休学一年。一年后申请复学时,他被要求证明自己“心理状态已经恢复健康”。为此李向跑了多家医院,医生却都为难地表达了同一个意思:想要证明人有病容易,证明没病却很难。最后,在他的强烈要求下,医院对他进行了包括脑血流图成像在内的一系列检查,凭借这堆检查的正常结果他才终于复了学。 学生被当成了“问题”。丨Pixabay 余群思认为,医生的做法可以理解:“医生见两三次,加起来一个小时都不到,就下结论学生安不安全、会不会自杀,这很难办。医生也不敢负这么大的责任。” 因此,余群思不会要求得那么“过分”,不会要求复学证明上有“该生情况适合返校学习”的明确字样。“有肯定是更好的,相当于直接免责了,” 余群思说,“但如果没有的话,医生说得含糊一些,比如‘目前状态暂时稳定’、‘可尝试接触社会’、‘建议增加社会交往’都可以。”一位语言技巧高明的医生给余群思留下过深刻的印象,那位医生写的是“医学上,目前暂无发现严重问题”。 就算有医院开具的相关证明,学校依然可以阻拦学生复学的进程。这不难理解:劝学生休学的时候,学校也并没有要求学生先去医院确诊。 一位母亲带着孩子来复学,医院诊断写的是“状态稳定”。赵云和学生聊了聊,也认为该生有复学能力。她用邮件通知各方自己的判断,但学生所在学院的副院长看到邮件后,立刻打电话过来让她修改邮件,意思十分明确——学院不希望这个学生回来。赵云把自己的判断和医院的诊断再一次写在邮件里,强调她认为学生具有复学能力,至于让不让学生回来,看学院处理。这封邮件她抄送了所有的相关领导。最终,学生回来了。 在和三位高校心理咨询师聊天的过程中,聊的是学生的心理健康,频繁出现的词却是“责任”:谁来承担责任、谁不敢承担责任、谁不能承担责任……责任悬在空中,谁都不愿触碰。而夹在学校与学生中间的心理咨询师的个人选择,有时会左右学生的命运。 保护与出卖 赵云曾接手过一例重度抑郁、旷课严重的学生。她判断,休学对于该生来说是较好的选择。但沟通时,学生表现出强烈的反对,坚持说“回家再待一年就疯了”。通过多次咨询,赵云十分清楚该学生的家庭状况,知道学校是其最后的避难所。她和学生约定,当周去精神专科医院挂号。去医院、拿药、吃药,每个流程学生都有和赵云沟通,同时也继续定期做心理咨询。在这种情况下,赵云选择不告知辅导员和院系。因为她知道,一旦告知,学生肯定没法在学校待下去。 有足够的咨询知识和技术做支撑,专业的心理咨询师会根据实际情况选择最有利于学生的处理办法。用李林的话说,高校的心理咨询中心得有担当,得为学生撑起一片天空。 可问题是,如果学生在学校没碰上专业又负责任的心理咨询老师呢? 如果你在社交平台上搜索“要不要去学校的心理咨询室”,很多回答都建议不要去。原因之一在于,心理咨询师会把学生的个人隐私告诉辅导员,辅导员会通知院里。其结果就是放长假或者休学,有的同学从此再也没有回到学校。其实这种说法不完全准确,因为有的咨询师本身也是辅导员。 高校心理咨询中心充斥着大量的非咨询专业人士。教育学、基础心理学背景的专职老师,和由辅导员、思政老师担当的兼职老师,都在高校心理咨询中心充当了咨询师的角色。赵云曾参加过数次北京市高校心理咨询老师的沙龙和督导,同行们对心理咨询一些基本知识的缺乏程度令她震惊,有从业多年、来自重点院校的咨询老师甚至对基本理论一无所知。 2021年9月,受中国心理学会临床心理学注册工作委员会的委托,北京大学心理与认知科学学院钱铭怡教授带领一批青年教师,共同起草完成了高校心理咨询中心的规范化常用文件。在《高校心理咨询知情同意书》的“咨询师的责任与义务”内容下,第一条便是“保密”。第二条则是“保密例外”:1.来访者有伤害自身或伤害他人的严重危险时;2.不具备完全民事行为能力的未成年人等受到性侵犯或虐待时;3.法律规定需要披露时。 《高校心理咨询知情同意书》 一位同学和李林说他想死。李林跟他探讨死亡,“你愿意怎么死?你想死想多久了?”。越是沉默不谈的学生,采取行动的可能性越大。只有这种时候,李林才会把学生的情况通报给院系。 余群思特别提到,“不是说突破保密,就是出卖学生”。如果学生心理问题严重到一定程度,通知辅导员和家长不一定是坏事。余群思认为,和学生咨询关系建立得好的时候,告知家长、辅导员反倒是咨询工作的一项突破。但告知之前,她一定会先和学生做好沟通,告诉学生会把其状况通报给院系,询问其意见,问学生觉得哪些方面需要多注意、哪些内容学生希望帮忙转达给家长等等。 然而,非专业受训的心理咨询老师并没有能力判断学生心理问题的严重程度。余群思认为,不能说这些老师不为学生考虑。把学生的隐私通报给院系,“他就是为了学生考虑,发现自己处理不了,才只能求助”。于是把可能有危险的学生通报给院系,成了最稳妥的做法。 可问题是,每个人都有可能会自杀。即便是专业人士,也保证不了谁不会自杀,判断不了谁的心理状况绝对健康,说不准心理咨询能起多大作用。心理咨询师没法对任何一个人下“100%没有自杀风险”这样的判断,用赵云的话说,“我对自己都没有办法保证”。正是由于心理问题本身的模糊性,相关方面处理起来空间颇大。有的学院宽松,有的学院严格,不同学院的不同处理方式,和主管学生工作的院领导的个人风格有直接关系。 在余群思看来,问题在于:“什么叫个人的心理健康?心理健康是一个动态的概念,判断学生的心理状态需要花很多时间去观察、了解、评估,才能得出尽量符合实际情况的结论。根据一些表现就说学生心理不健康、心理有问题,凭什么?除了遭遇精神障碍或者认知力受损这些严重的情况,来访者的话就不算数了吗?怎么就变成了外面的人说了算?” 总有人正年轻 学生的心理健康,从来都不只是个人“说了算”。回溯高校心理咨询中心不长的历史可以发现,从创立之初起,高校心理咨询中心就是高校思想政治教育工作的一部分。 “有许多人劝我何必苦思冥想,说,活着就是为了活着,许多人不明白它,不照样活得挺好吗?可我不行,人生、意义,这些字眼,不时在我脑海翻腾,仿佛脖子上套着绞索,逼我立即选择。” “不管我沉陷在书本里还是回到现实中来,看到的都是一个个葛郎台、涅赫留道夫式的人物。我躺在床上辗转反侧,想呀,使劲地想,苦苦地想。慢慢地,我平静了,冷漠了。” “人生的路呵,怎么越走越窄,可我一个人已经很累了呀,仿佛只要松出一口气,就意味着彻底灭亡。” 上面这些隐含抑郁倾向,甚至可以说自杀倾向的文字,如果是某位大学生发在朋友圈的言论,他大概率会被叫到学校心理咨询中心。这些文字源自1980年《中国青年》杂志刊登的一封名为《人生的路呵,怎么越走越窄》的读者来信。这封信点燃了一场持续半年时间的关于“人为什么要活着”的全国大讨论,共有6万多青年人致信编辑部参与讨论。此事件后来被称之为“整整一代中国青年的精神初恋”。 上世纪80年代,随着一批西方经典哲学著作的引进,大学生群体中出现了“萨特热”、“弗洛伊德热”、“尼采热”等等。从某种程度上说,对个人价值的探索有可能成为精神危机的肇始。 在此背景下,1985年9月,上海交通大学益友服务中心成立,拉开了我国高校心理教育的序幕。该中心以思想政治教育教师为主导,聘请心理学家、教育学家、精神科专家定期到学校开设心理咨询门诊。除个别面谈外,中心还举办了“性科学知识”、“心理卫生”等讲座。1986年,北京师范大学、清华大学、浙江大学、上海同济大学等30多所国内高校开展了大学生心理咨询活动。 从当初倡导、筹建、推动心理咨询工作人员的职业看,他们绝大部分是思想教育工作者,包括德育或思想政治教师、学工部成员、辅导员等。如此设置的一个重要原因是客观条件的限制。我国心理学专业1978年才恢复,心理咨询专业更是上世纪90年代中期才开始建立。也就是说,心理咨询专业的创立甚至要晚于高校心理咨询实践的起步。 心理健康属于思想政治教育范畴,这一传统延续至今。一项以北京、武汉、西安20所高校心理咨询中心为对象的调查显示,80%的高校心理咨询中心挂靠在学工部(处)等部门,11%挂靠在院系,5%挂靠在思政教研室。在高校心理咨询中心做专职咨询师之前,李林曾做过几年辅导员,他认为这两者没有本质差别。目前,大部分高校心理咨询中心隶属于学工部,可以算是“换一种形式的思想政治教育”。 但做心理咨询和做思想工作,是一回事吗? 随着对心理咨询专业了解的深入,专业人才和队伍逐渐培养出来,问题也慢慢浮出水面——思想政治教育的目标和心理咨询的目标,是统一的吗?再往深了说,思想和心理是什么关系? 如果一位同学连续旷课,辅导员一般会建议学生去心理中心做咨询。如果学生不配合或者状况比较严重,辅导员会进一步建议学生休学调整。辅导员与学生,地位并不对等。作为学校代言人,辅导员可以直接传达“你有问题,所以你走”。但心理老师给予学生的应该是支持。心理咨询师要探寻学生旷课行为背后的原因,并着手帮助其解决长期淤积在心中的东西。 争论从未停止。丨Pixabay 总有人正年轻,总有人无助、彷徨、失了方向。上世纪90年代,随着市场经济体制的确立,社会又一次发生巨变。与之伴随的是高校心理机构的发展壮大。1994年《中共中央关于进一步加强和改进学校德育工作的若干意见》发布,开始强调加强心理素质教育的重要意义。同时这也引起了一场关于如何做心理咨询的争论,并且至今还没有定论。 华中师范大学心理学院荣休教授江光荣回顾90年代的那场争论时这样写道:“当时是在中国心理卫生协会大学生心理咨询专业委员会的年会期间,一群人分成两拨打嘴仗,一拨的观点是‘心理咨询是新形势下思想政治教育的新途径’,另一拨的观点是‘心理咨询与思想政治教育根本是两回事’。” 有部分心理咨询背景的学者,将价值干预问题作为区分心理咨询与思想政治教育的关键点。价值中立是心理咨询的一种方法论,主张“任何一门经验性学科不能告诉他人应该做什么,而要告诉他人能够做什么”,不会从内容上干预当事人的价值取向。而思想政治教育是以一套既定的、统一的世界观去塑造人的心灵,有明显的意识形态色彩。 思想政治教育背景的学者则认为,心理困境往往是因为自我价值观念与外界的冲突而导致情感、情绪上的失衡,通过对外界和价值观念更充分的认识,来访者能摆脱自我认识的局限性。而且在不同国家、不同社会制度下,心理咨询师不可能不受所在社会主流价值观念的影响。 有学者认为心理咨询的目标是消除心理障碍、促进心理健康,而思想政治教育的目标是提高人的思想政治道德水平,两者差异颇大。但也有学者认为两者都是为了实现培养目标,都是为了造就人格健全的一代新人,因而目标一致。 更有学者认为,两者是求同存异的关系。心理咨询的终极目标是以人的发展为根本,而思想政治教育的终极目标长期以来强调保障、促进社会的稳定和发展,忽视了其应有的、为人发展服务的功能和目标。 浙江大学马克思主义学院马建青教授在1997年发表的《再论学校心理咨询与思想政治教育关系》一文中写道:“正是这种理解上的偏颇,导致了长期以来思想教育的某种缺陷,比如‘习惯于居高临下从社会的需要对学生提出种种要求,而不善于从学生的角度进行心理分析,以心理咨询的方法引导学生’。”他认为,只有当思想政治教育在个人关系领域内、在为人自身的服务中充分发挥功能时,“才不是把人当作工具来培养,而是作为目的来培养”。 倒下的时候没有那么痛 “他们认定个人奋斗,自动剥离个体与时代的关联, 在原子化、碎片化的具体语境中,个体与时代之间的关系,被轻易转移到了个体的机遇、命运和努力程度上,个体层面学生与命运的抗争,和整体层面学生无法与命运的抗争,两者构成了触目惊心的对比。” ——黄灯《我的二本学生》 2020年,国家卫健委发布《探索抑郁症防治特色服务工作方案》,其中要求:加大对重点人群如青少年的干预力度,各个高中及高等院校将抑郁症筛查纳入学生健康体检内容,建立学生心理健康档案,评估学生心理健康状况,对测评结果异常的学生给予重点关注。 不同的调查给出的数据不尽相同,但都触目惊心。2020年《中国心理卫生杂志》发布的一项Meta分析显示,大学生的抑郁症状检出率为24.71%。一项针对3609 名郑州大学学生的调查显示,被调查大学生抑郁症状检出率为 48.24%。一项涉及山东省内3所大学3195名大学生的调查显示,被调查大学生抑郁症状检出率为25.7%,焦虑症状检出率为39.6%,焦虑合并抑郁症状检出率为22.3%。 通过和同学们的多年接触,赵云感受到学生心理问题的广泛程度和严重程度都在趋烈,重视学生的心理健康、加大筛查力度十分必要。但是想到一个又一个被劝休学的学生,赵云无法认同如此粗暴的处理方法。 余群思发现,近几年各高校对学生心理问题越来越重视,数据统计、档案建立等,都花了精力。但学生的体验则是另外一回事,“不过,学生的体验对一个高校的发展来说是件重要的事吗?”。 根据自身辅导员和心理咨询师的经历,李林认为,有些看似矛盾的东西实际上并不矛盾。就像家庭教育一样,许多家长只关注孩子是不是考了100分,不关注孩子在学校里遭遇了什么困难,也不关心孩子的需求,孩子的心理自然容易出问题。在高校里也是一样。学校不能只提要求,而是要关注学生的真实感受和诉求,帮助学生解决个人面临的实际问题。 学校不能只提要求,而是要关注学生的真实感受和诉求。丨站酷海洛 “我们在强调规则的时候,不能说只有规则,”李林说,“高校心理咨询老师工作的要点正在于此。要让学生遵守学校的规则和要求,又要让学生知道,有人在支持他。” 这也是三位心理咨询师愿意站出来表态的原因。他们清楚地知道高校心理咨询中心存在的问题,也意识到社交媒体对高校心理咨询中心的“妖魔化”。他们希望学生知道,确实有泄露学生隐私的老师,确实有乐于劝休学生的老师,但也有和学生站在一起、愿意帮助他们的老师,真心为学生考虑的老师不在少数。 身在象牙塔中,高校心理咨询师既要为来访者提供专业的服务,又要履行高校教师的工作职责;要站在窗台旁劝学生不要轻生,也要劝学生休学离校;要保护学生的隐私,也要配合辅导员工作告知学生家长。受条件所限,能给到学生的支持可能不够多,但在有限的条件下,他们会尽力去做。 三位心理咨询师希望学生不要对高校心理咨询中心有过多的期待,但也不要完全丧失信心,不要因为网络上的言论就将高校心理咨询中心“一棒子打死”。 虽然有种种不足,但在目前心理咨询师认证体系并不完善、市场仍相对混乱的情况下,和校外商业性质的心理咨询机构相比,在校内碰到可靠心理咨询师的概率相对高一些。能进高校心理咨询中心的老师至少经过了一道筛选,随着高校对学生心理健康的重视,越来越多心理咨询专业人员涌入高校,心理咨询中心的服务水平、质量也都在不断提高。部分高校的心理咨询中心已经尝试脱离学工部,成为独立的机构,能为学生提供更好的保障。再加上最现实的经济因素,学生还是可以考虑尝试。有所改变总归是好的,走进咨询室,有可能成为学生自我成长的一个契机。 走进咨询室,有可能成为学生自我成长的一个契机。丨站酷海洛 新生军训期间,在高强度的训练下,一位学生状态很差,还会割腕割手臂自残。余群思给这位学生做了心理咨询,同时建议他去医院就诊、开药。在心理咨询和药物的双重作用下,到了学期末,学生的情绪已经稳定了不少。但在某次大型活动中,一位老师指出了该生工作中的一些问题,该生突然情绪激动,蹲在墙角大哭了起来,十多分钟才平复下来。学院领导认为该生的行为影响到了校园秩序,要求其休长假。余群思因此被拉入了“劝休大军”,本是要她去劝学生休假,她反而“劝”起了辅导员、学工办主任和院系领导。 先用事实。从割腕到大哭,通过一个学期的工作,学生的行为已经有明显的好转,要看到、关心和称赞他的进步,而不是只看到问题。是复杂的成长经历塑造了学生的问题,而非学生本身是问题。再引用教育部的文件。2017年,教育部发布《高校思想政治工作质量提升工程实施纲要》,明确将“心理育人”写进“十大育人”一体化育人体系。育人是目标,是根本,是出发点也是归宿。最后科普心理咨询的常识。一般的情绪问题,需要4~8次咨询才能起效。像该生坎坷的生活经历所带来的心理问题,则需要更多次数的咨询。 最终,学生留下了。辅导员进行了谈心谈话,家长签了告知书和承诺书,学生承诺定期服药并按时到余群思这里来做咨询。 余群思希望学生们能意识到,“很多心理问题,咨询不一定有用,自己也得努力”。咨询师和学生是合作关系,双方要共同面对困境。有些专业能力出色的咨询师或许有能力把一个人拉出困境,但在现实的种种限制下,高校心理咨询师做不到这一点。 余群思说自己能做到的是:“站在学生的背后,让学生坚持不住倒下的时候没有那么痛。” Tips: 如果去学校的心理咨询中心,余群思建议学生首先要给自己留一些空间,心理咨询“有点用,但没那么有用”。其次,判断一位咨询师是否专业,一般需要四次,不要一次就下结论。最后,咨询工作没法顺利推进,有时候是两个人缘分不到。如果相处下来感觉不好,学生也可以考虑换人。 如果进行了三四次咨询,学生还是感觉效果不大或者觉得咨询师不能很好地理解自己,可以直接提出来,看看对方的反应。如果咨询师接得住,就此和学生展开讨论,这次咨询或许可以走得更远。如果咨询师应对得不好,学生就应该选择换人。学生还可以要求看咨询师的咨询记录,这是来访者的合理要求。如果连像样的记录都没有,咨询师的专业水平就有待商榷了。 备注:应受访者要求,文中部分个人信息经过处理。 参考资料 [1]程硕. 大学生精神健康素养与焦虑,抑郁症状关系的研究. (Doctoral dissertation, 山东大学). [2]陈茜, & 谢海光. (1995). 从流行歌曲解读当代青年文化倾向. 思想理论教育(5), 4. [3]杜亚男. (2017). 高校心理健康教育与思想政治教育结合30年得失研究. (Doctoral dissertation, 浙江大学). [4]江光荣, 朱建军, 林万贵, 李箕君, & 张宁. (2004). 关于价值干预与价值中立的讨论(ii). 中国心理卫生杂志. [5]马建青. (1997). 再论学校心理咨询与思想政治教育关系. 浙江大学学报:人文社会科学版(02), 47-51. [6]马建青, & 杨肖. (2018). 心理育人的内涵、功能与实施. 思想理论教育(9), 4. [7]马兰, 郭丽芳, 李越, 李颖菲, 鲁頔, & 张鲁玉等. (2020). 大学生抑郁症状现况及其与负性生活事件的关系. 现代预防医学, 47(8), 4. [8]杨一飞, & 沈艳红. (2021). 高校辅导员心理育人的困境与解析. 高校辅导员学刊. [9]张燕. (2010). 高校心理咨询的生成与发展. (Doctoral dissertation, 武汉大学). [10]周丽洁. (2018). 心理健康教育"价值中立"与"价值干预"的交织——兼谈心理健康教育的内在焦虑. 教育理论与实践, 38(17), 3. [11]王蜜源, 韩芳芳, 刘佳, 黄凯琳, 彭红叶, & 黄敏婷等. (2020). 大学生抑郁症状检出率及相关因素的meta分析. 中国心理卫生杂志, 34(12), 7. [12]彭明榜. (2000). 本刊首度披露"潘晓讨论"始末新时期的思想启蒙--纪念"潘晓讨论"20周年. 中国青年, 000(009), 20-30. [13]黄灯. (2019). 我的二本学生. 人民文学(9), 68.
地 址:南京市江北新区丽景路51号1号楼801室
电 话:025-58856133 / 83715356
邮 箱:863792505@qq.com